Phòng Quản Lý Môi Trường kể từ khi được thành lập từ năm 2001 đến nay với chức năng NCKH, chuyển giao công nghệ liên quan đến Quản lý môi trường đô thị và KCN luôn bám sát các định hướng nghiên cứu chính của GS.TS Lê Thanh Hải (là người chỉ đạo trực tiếp công việc chuyên môn của Phòng), trong đó Kỹ thuật và Hệ thống không phát thải trong Sản xuất Công - Nông nghiệp (Zero Emission Techniques and Systems in Agro-Industrial Production - ZETSAIP) là hướng nghiên cứu chính, quan trọng nhất, đã đồng hành cùng Phòng QLMT trong suốt quá trình hoạt động. Đây cũng là chủ đề nghiên cứu của nhóm nghiên cứu trọng điểm cấp ĐHQG về Kỹ thuật và Hệ thống không phát thải (ZETS) cũng do GS. Lê Thanh Hải đứng đầu.
Ngoài ra các kỹ thuật và hệ thống không phát thải cũng được Phòng QLMT áp dụng trong Quản lý tổng hợp tài nguyên môi trường nông thôn và vùng lãnh thổ (Integrated Environmental & Resources Management for Rural and Teritorial Areas - IERMARTA). Đây là một hướng nghiên cứu có tính thực tiễn cao, gắn liền với các địa bàn nông thôn và các vùng lãnh thổ nằm ngoài TP.HCM, thể hiện được sự gắn bó và công sức của các thành viên của Phòng nhiều năm qua trong công tác chuyển giao kiến thức về KHCN cho các địa phương, nhất là ở khu vực Đồng bằng sông Cửu Long và các tỉnh Đông Nam Bộ. Các chủ đề của các đề tài nghiên cứu và/hoặc chuyển giao KHCN (dưới dạng các nhiệm vụ hoặc dự án/đề án KHCN) hầu hết xuất phát từ nhu cầu thực tiễn của các địa phương, mang nét đặc thù cho từng vấn đề và từng địa bàn, giúp trực tiếp cho các cơ quan quản lý nhà nước, cũng như cho người nông dân những phương cách phù hợp trong việc gìn giữ vệ sinh môi trường tại địa bàn của mình, cũng như các mô hình và giải pháp giúp họ vừa duy trì sinh kế mà vẫn hướng tới tăng trưởng xanh và phát triển bền vững trong thời gian tới.
Với các định hướng trên, trong thời gian qua các thành viên của Phòng luôn cố gắng tập trung phát triển các kỹ thuật cũng như công nghệ ngăn ngừa, giảm thiểu và xử lý chất thải nhằm duy trì sinh kế cho người dân nông thôn, đặc biệt là người dân nông thôn vùng ĐBSCL là vùng có đầy đủ các đặc trưng cho người dân nghèo ở nông thôn.
ĐBSCL có đặc điểm tự nhiên nổi bật ít có trên thế giới với một hệ thống kênh rạch ao hồ với mật độ khá cao, một hệ sinh thái thực vật khá đa dạng, và trong toàn khu vực có đến gần một nửa diện tích bị ngập lũ từ 3-4 tháng mỗi năm, đây cũng là hạn chế lớn đối với canh tác nông nghiệp, gây nhiều khó khăn cho cuộc sống của dân cư. Khai thác và sử dụng hợp lý tài nguyên đất và nước là vấn đề cốt lõi nhất, ảnh hưởng đến hiệu quả kinh tế xã hội và bảo vệ môi trường sinh thái ở ĐBSCL. Tài nguyên rừng cũng giữ những vai trò quan trọng, đặc biệt là hệ thống rừng ngập mặn ven biển, trong đó hệ thống rừng ngập mặn Mũi Cà Mau được công nhận là khu dự trữ sinh quyển thế giới, bên cạnh đó là những cánh rừng tràm ở U Minh, cà Mau, Đồng Tháp với một hệ thống sinh học vô cùng đa dạng. Chính vì lý do đó nên Du lịch sinh thái bắt đầu khởi sắc, như du lịch trên sông nước, vườn, khám phá các cù lao, và các hệ sinh thái đặc biệt. Công nghiệp nhìn chung còn tập trung chủ yếu vào ngành chế biến lương thực, và phát triển các ngành nghề tiểu thủ công nghiệp (TTCN) tại khu vực nông thôn. Việc duy trì và phát triển bền vững các nghề TTCN ở khu vực các tỉnh ĐBSCL là vấn đề rất cần thiết, đã và đang thu hút mối quan tâm của toàn xã hội. Hiện nay ĐBSCL có gần 500 khu vực sản xuất tiểu thủ công nghiệp tương đối tập trung (trong đó có 182 làng nghề tập trung được công nhận), bao gồm có 52 nghề phổ biến và được chia thành 12 nhóm: nghề đan, đát thủ công mỹ nghệ, các sản phẩm từ khoáng phi kim, thực phẩm có nguồn gốc thực vật, thực phẩm có nguồn gốc từ động vật, chế biến thủy sản, bột gạo và kết hợp chăn nuôi, rượu, dệt chiếu, trồng trọt. Trong thời gian qua hoạt động của các nghề TTCN này cũng đã và đang gây ra những ảnh hưởng nhất định đến môi trường và đến sức khỏe cộng đồng do hầu hết các nguồn thải tại các khu vực này đều chưa được thu gom, xử lý đúng quy định. Về chăn nuôi, theo các thống kê gần đây (2014 – 2015), toàn vùng có 908 trang trại chăn nuôi, tổng đàn bò đạt gần 1 triệu con (chiếm 13% tổng đàn bò cả nước), tổng đàn heo trên 3,5 triệu con (chiếm 13% tổng đàn heo cả nước), và tổng đàn gia cầm gần 60 triệu con (chiếm 20% tổng đàn gia cầm cả nước). ĐBSCL định hướng chăn nuôi tập trung theo trang trại, chăn nuôi công nghiệp nhưng chăn nuôi nhỏ lẻ vẫn phải tiếp tục duy trì trong vòng 5 đến 10 năm tới, vì chăn nuôi nhỏ lẻ còn là sinh kế chính, tạo thu nhập cho nhiều bà con, nhất là vùng nông thôn, và hiện tại, chăn nuôi nhỏ lẻ chiếm đến 50 - 55% tổng sản phẩm chăn nuôi, chủ yếu phục vụ cho nhu cầu nội tiêu. Cũng như các địa phương khác, hoạt động chăn nuôi đã và đang là một trong những nguyên nhân chính gây ra tình trạng mất vệ sinh môi trường tại khu vực nông thôn ở đây. Về vệ sinh môi trường nông thôn tại khu vực cũng đã và đang tồn tại nhiều vấn đề nan giải đáng quan tâm như thiếu nước sạch cho sinh hoạt, không có giải pháp thu gom chất thải sản xuất và sinh hoạt phù hợp, vấn đề về thu gom và sử dụng hoá chất bảo vệ thực vật,… Ngoài ra sự phát triển nhanh chóng của các hoạt động dân sinh khác như phát triển đô thị, công nghiệp, dịch vụ… cũng đã và đang tạo ra các sức ép lên phát triển. Thời gian gần đây, Đồng bằng sông Cửu Long còn phải hứng chịu đợt hạn hán và xâm nhập mặn nặng nề nhất trong vòng 100 năm, gây thiệt hại hơn 160.000 ha lúa, tương đương 800.000 tấn lúa bị mất trắng, với mỗi gia đình có diện tích sản xuất khoảng 0,5ha, thì xâm nhập mặn đã làm khoảng 300.000 hộ gia đình (khoảng 1,5 triệu người) trong những tháng qua không có thu nhập. Đây là những tín hiệu rất cực đoan làm ảnh hưởng nhiều đến sinh kế của người dân địa phương.
Xuất phát từ các cơ hội và thách thức đặc thù tại khu vực ĐBSCL, nên việc duy trì và phát triển bền vững cho các đối tượng dân cư, nhất là tại khu vực dân cư nông thôn chiếm đa số tại địa bàn, đã và đang là mối quan tâm của toàn xã hội nhằm hướng đến phát triển bền vững cho khu vực giàu tài nguyên và tiềm năng này. Chính vì vậy, việc tiếp tục hỗ trợ để nâng cao vai trò của cộng đồng và người dân trong xoá đói giảm nghèo, tạo sinh kế bền vững, nâng cao ý thức bảo vệ hệ sinh thái, môi trường, thiết kế những mô hình sinh kế lâu dài mang tính sinh thái trên cơ sở tận dụng các điều kiện tự nhiên và thích ứng với biến đổi khí hậu,… là những mục tiêu và nhiệm vụ lớn mà các chính sách, giải pháp Việt Nam cần thực hiện ngay để hướng tới phát triển bền vững khu vực dân cư nông thôn ở Việt Nam, nhất là tại khu vực Đồng bằng sông Cửu Long.
Đáp ứng được yêu cầu thực tế này, Phòng QLMT đã triển khai nhiều đề tài NCKH từ cấp tỉnh đến cấp Nhà nước liên quan đến các kỹ thuật và công nghệ phù hợp với điều kiện sinh thái tự nhiên đặc trưng của từng khu vực, có thể tóm lược như sau:
Đầu tiên có thể kể đến là đề tài cấp tỉnh “Nghiên cứu triển khai thực hiện các giải pháp tổng hợp để xử lý môi trường của làng nghề sản xuất bột kết hợp chăn nuôi heo huyện Châu Thành”, tỉnh Đồng Tháp và đề tài cấp Nhà nước (MS: KC08.33/11-15) “Nghiên cứu phát triển công nghệ và giải pháp quản lý môi trường, ngăn ngừa và xử lý ô nhiễm môi trường tại một số làng nghề vùng Đồng Bằng Sông Cửu Long”. Đối tượng hướng đến của 02 đề tài này là các hộ dân làm nghề tiểu thủ công nghiệp với quy mô nhỏ lẻ không đảm bảo được điều kiện kinh tế cũng như vấn đề bảo vệ môi trường trong hoạt động sinh kế hằng ngày. Nhóm thực hiện đề tài đã đề xuất và phát triển được mô hình sinh thái khép kín hướng tới không phát thải cho sản xuất công nông nghiệp ở ĐBSCL nói riêng và ở Việt Nam nói chung với tên gọi VACBNXT (Vườn – Ao – Chuồng – Biogas – Nhà – Xưởng sản xuất – Trạm xử lý chất thải). Mô hình được đề xuất dựa vào cách tiếp cận kiểm soát và ngăn ngừa ô nhiễm tích hợp (IPPC) theo nguyên tắc đảm bảo chất thải các hộ sản xuất trong làng nghề được thu gom, xử lý với chi phí đầu tư và vận hành phải thấp.

Hình 1. Sơ đồ mô hình VACBNXT tổng quát
Trên cơ sở mô hình VACBNXT tổng quát đã đề xuất, nhóm thực hiện đã triển khai 03 mô hình thí điểm cho 03 đối tượng làng nghề điển hình ở ĐBSCL gồm làng nghề sản xuất bột kết hợp chăn nuôi heo ở huyện Châu Thành, Đồng Tháp, làng nghề dệt nhuộm chiếu ở xã Định An, huyện Lấp Vò, Đồng Tháp và làng nghề sản xuất thạch dừa thô ở TP.Bến Tre, tỉnh Bến Tre.

Hình 2. Sơ đồ mô hình ngăn ngừa, giảm thiểu và xử lý chất thải cho hộ điển hình ở làng nghề sản xuất bột kết hợp chăn nuôi heo

Hình 3. Các hạng mục của mô hình ở làng nghề sản xuất bột kết hợp nuôi heo

Hình 4. Sơ đồ mô hình ngăn ngừa, giảm thiểu và xử lý chất thải cho hộ điển hình ở làng nghề dệt nhuộm chiếu

Hình 5. Các hạng mục của mô hình ở làng nghề dệt nhuộm chiếu

Hình 6. Sơ đồ mô hình ngăn ngừa, giảm thiểu và xử lý chất thải cho hộ điển hình ở làng nghề sản xuất thạch dừa thô

Hình 7. Các hạng mục của mô hình ở làng nghề sản xuất thạch dừa thô
Cả 02 đề tài trên đều đạt được kết quả tốt trong đó đề tài cấp Nhà nước KC08.33/11-15 đã được Hội đồng nghiệm thu đánh giá đạt loại “Xuất Sắc” dựa trên những kết quả nghiên cứu đạt được, còn đề tài tỉnh Đồng Tháp được UBND tỉnh tặng bằng khen, cũng như phần thưởng “trí thức tiêu biểu tỉnh Đồng Tháp” cho cá nhân chủ nhiệm đề tài (GS Hải), vì thành tích triển khai nhân rộng thành công và hiệu quả mô hình này ra các địa bàn khác trên địa bàn tỉnh.
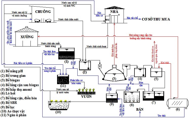
Một đề tài NCKH khác cũng dựa trên nền tảng mô hình VACBNXT nhưng áp dụng cho các đối tượng là làng nghề trên địa bàn TP.HCM cũng đã được Phòng thực hiện đạt loại “Xuất Sắc” đó là đề tài “Nghiên cứu đề xuất các giải pháp bảo vệ môi trường phục vụ phát triển bền vững tại các làng nghề khu vực nông thôn trên địa bàn TP.HCM”. Trong phạm vi đề tài, các giải pháp nhằm ngăn ngừa, giảm thiểu và xử lý chất thải cho các làng nghề trên địa bàn TP.HCM cũng đã được đề xuất bao gồm các giải pháp về kỹ thuật và các giải pháp về quản lý. Kết quả nổi bật của đề tài là đã đề xuất và phát triển được mô hình tổng hợp các giải pháp ngăn ngừa và xử lý ô nhiễm tích hợp theo hướng sinh thái và có chi phí thấp cho các hộ làm nghề sản xuất bánh tráng. Đề tài này sau đó đã được trao giải thưởng môi trường TPHCM năm 2018 cho cá nhân chủ nhiệm đề tài (GS Hải)

Hình 8. Sơ đồ mô hình các giải pháp tổng hợp xử lý ô nhiễm môi trường cho hộ điển hình làm nghề sản xuất bánh tráng ở Củ Chi, TP.HCM

Hình 9. Hội thảo phổ biến mô hình và tham quan mô hình
Tiếp nối thành công của các đề tài trên, hiện nay Phòng QLMT cùng với nhóm nghiên cứu ZETS đang tiếp tục triển khai thực hiện các đề tài cấp Nhà nước (thuộc Chương trình Nghiên cứu khoa học và công nghệ phục vụ bảo vệ môi trường và phòng tránh thiên tai KC.08/16-20, và Chương trình Khoa học và Công nghệ phục vụ Phát triển bền vững vùng Tây Nam Bộ), các đề tài cấp tỉnh (An Giang, Tiền Giang) và cấp Đại học Quốc gia (loại B). Các đề tài này đều hướng đến mục tiêu là đề xuất và triển khai được các giải pháp kỹ thuật và công nghệ ngăn ngừa, giảm thiểu và xử lý chất thải được tích hợp trong 01 mô hình dựa trên nền tảng mô hình VACBNXT nhưng đối tượng áp dụng không phải là các hộ dân làm nghề tiểu thủ công nghiệp nữa mà sẽ hướng đến các nhóm đối tượng đặc trưng khác ở vùng ĐBSCL bao gồm:
1) Các hộ dân ở các khu vực có điều kiện tự nhiên đặc thù của vùng ĐBSCL đó là vùng mặn, vùng ngọt và vùng phèn với những hoạt động sinh kế đặc trưng của từng vùng

Hình 10. Sơ đồ định hứng mô hình ngăn ngừa, giảm thiểu và xử lý chất thải phù hợp với điều kiện tự nhiên đặc thù ở các vùng mặn tại nông thôn ĐBSCL

Hình 11. Sơ đồ định hứng mô hình ngăn ngừa, giảm thiểu và xử lý chất thải phù hợp với điều kiện tự nhiên đặc thù ở các vùng phèn tại nông thôn ĐBSCL
2) Các khu/cụm dân cư nông thôn với các sinh kế đặc trưng của vùng ĐBSCL gồm trồng trọt, trồng lúa, chăn nuôi gia súc gia cầm, thủy sản, nghề thủ công và sinh kế khác;

Hình 12. Sơ đồ định hướng mô hình sinh kế bền vững gắn với bảo vệ môi trường cho người dân nông thôn có sinh kế chính là chăn nuôi bò

Hình 13. Một số hạng mục của mô hình sinh kế bền vững cho hộ chăn nuôi bò
3) Chuỗi ngành chế biến thủy sản đặc biệt là ngành cá tra và tôm là 02 mặt hàng thủy sản chủ lực của ĐBSCL;

Hình 14. Các dòng tiềm năng trao đổi vật chất và năng lượng chính xung quanh của chuỗi ngành chế biến thủy sản
4) Chuỗi sản xuất công nông nghiệp kết hợp (integrated agro-industrial production chain) của nhiều ngành nghề và đối tượng khác nhau (ví dụ tinh bột gạo/sản phẩm từ tinh bột, dệt nhuộm chiếu và sản phẩm từ dừa, thủy sản ...).

Hình 15. Sơ đồ mô hình hệ thống công nông nghiệp tích hợp cho nghề SX thạch dừa thô
Trong phạm vi các đề tài đã và đang thực hiện, tổng cộng sẽ có 24 mô hình thí điểm được triển khai thực tế. Đây là cơ sở để nhân rộng mô hình cho các đối tượng, khu vực tương tự ở khu vực ĐBSCL nói riêng và ở các vùng, lãnh thổ khác của Việt Nam nói chung.
Song song với các đề tài NCKH đã và đang triển khai, Phòng Quản Lý Môi Trường cũng đã đạt được những thành tựu nhất định trong hoạt động công bố khoa học với những bài báo đăng trên các tạp chí uy tín trên thế giới, đặc biệt là Journal of Cleaner Production (Q1, IF 2018 = 6,395, 5-year IF = 7.015), được cấp bằng sáng chế cho các giải pháp hữu ích liên quan đến các mô hình đã triển khai, xuất bản nhiều sách chuyên khảo cũng như giáo trình phục vụ công tác giảng dạy đại học và sau đại học.
Nhìn chung, tổng quan các nghiên cứu của Phòng cho thấy được các lợi ích của việc ứng dụng các kỹ thuật và hệ thống bền vững trong quản lý môi trường công, nông nghiệp nhằm duy trì sinh kế, bảo vệ môi trường cho người dân nông thôn với những điều kiện khó khăn nhất định (về kinh tế, về sinh kế, về điều kiện tự nhiên, về nguồn tài nguyên thiên nhiên,....). Các kỹ thuật và hệ thống này được đề xuất dựa trên cơ sở khép kín các dòng vật chất và năng lượng với nhiều khái niệm và kỹ thuật khác nhau như: Kỹ thuật và hệ thống sinh thái khép kín (Closed Eco-techniques and system - CETS), Kỹ thuật và hệ thống không phát thải (Zero Emission Techniques and Systems – ZETS), Hệ thống sinh học tích hợp (Integrated Biosystems- IBS), và Hệ thống công nông nghiệp không phát thải (Agro-based Industrial Zero Emission Systems – AIZES), Kỹ thuật sẵn có tốt nhất (Best Available Techniques – BAT), cùng với kỹ thuật các kỹ thuật ngăn ngừa ô nhiễm khác như VietGAP, Global GAP, Sản xuất sạch hơn và tiết kiệm năng lượng (Cleaner Production and Energy Saving), và cuối cùng là kỹ thuật xử lý cuối đường ống (End-of-pipe treatment) để hình thành nên Kỹ thuật và Hệ thống không phát thải trong Sản xuất Công - Nông nghiệp (Zero Emission Techniques and Systems in Agro-Industrial Production - ZETSAIP). Đây cũng là hướng nghiên cứu chuyên sâu mà các thành viên trong Phòng Quản Lý Môi Trường đang phát triển để có thể ứng dụng một cách hiệu quả nhất các kỹ thuật này trong phát triển kinh tế xã hội ở Việt Nam nói chung và ở ĐBSCL nói riêng.
Thông tin liên hệ:
GS.TS. Lê Thanh Hải
Trưởng Nhóm nghiên cứu mạnh về Công nghệ và Hệ thống Không phát thải (ZETS)
Viện Trưởng, Viện Môi trường và Tài nguyên – ĐHQG-HCM
ĐT: 0908108201 eMail: haile3367@yahoo.com